|
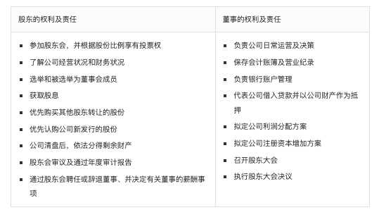
香港公司董事股东常见问题问:香港公司的股东和董事有什么不同? 答:股东和董事的不同,请见以下权利及责任对照表: 问:香港公司股东及董事可否由同一人担任? 答:可以。公司股东及董事可以是同一人。 问:香港公司至少要有多少名董事及股东? 答:至少一名董事及一名股东,股东可兼任董事。 问:非香港居民可否成为香港有限公司的董事和股东? 答:年满18岁或以上,持护照或身份证的中国居民或海外人士均可成为香港有限公司的股东和董事。 问:如非香港居民,是否一定要持有护照才能成为有限公司股东和董事吗? 答:不需要。但若公司欲在香港银行开户,股东和董事需持有效护照或通行证及身份证。 问:其他人士可否查看公司董事及股东资料? 答:可以。所有在香港注册的有限公司信息,包括股东姓名、地址及持股比例和董事姓名、身份证或护照号码及地址均可供公众人士查阅。 |
